Регистрация
Войти
Стать экспертом
Правила
Другие предметы
Morajurus
7 год назад
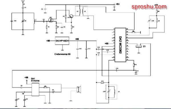
Радиоприёмник ЧМ сигналов УКВ, как проходит сигнал с антенны?
ОТВЕТЫ
Dalton
Sep 29, 2019
130
Смежные вопросы:
Как просклонять слово гиацинт?
Сбор пластиковой тары. На сколько это перспективно?
Где находится туманность Карандаш?
Что значит рассолодеть от безделья?
+79313905714 (89313905714) кто звонил? Чей номер, отвечать или нет?
Контакты
Реклама на сайте
Спрошу
О проекте
Новым пользователям
Новым экспертам