
Чем измерить smd керамические конденсаторы?


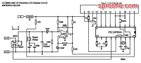
Рекомендую собрать прибор вот по такой схеме. В интернете он представлен на множестве радиолюбительских сайтов и поэтому найти его не составит никакого труда.
Набрав в поисковике - " прецезионный измеритель ёмкости" или " измеритель ёмкости и ндуктивности на PIC-контроллере" обязательно в картинках увидите эту схему.
Меряет от долей пикофарад.

Я сам собирал его 3-4 года назад. И скажу, что точность показаний прибора зависит от стабильности генератора собранного на LM311. Это значит, что детали входящие в состав генератора не должны изменять свои параметры ни от времени ни от температуры. Например электролитические конденсаторы должны быть танталовыми а остальные лучше слюдяные типа КСО.
Почему КСО?
Потому, что при настройке генератора, я тупо грел паяльником корпуса конденсаторов и смотрел по осциллографу, как дико уходит частота.
И только при установке КСО частота стабилизировалась сколько их ни грей.

Также необходимо с большой ответственностью подойти к изготовлению катушки индуктивности. Чтобы можно было в небольших пределах изменять эту самую индуктивность а значит и частоту генератора.
Затем запастись эталонной ёмкостью и эталонной индуктивностью. У меня был эталонный конденсатор с допуском если мне не изменяет память 0,1% или 0,5%.
И начинаем кропотливое дело настройки генератора измеряя эталоны.
Как настроим, с такой точностью в дальнейшем и будем мерять.
автор вопроса выбрал этот ответ лучшим